Современные платформы сервисных услуг сталкиваются с фундаментальной проблемой — невозможностью точного семантического сопоставления потребностей заказчиков и компетенций исполнителей средствами традиционных алгоритмов. Существующие подходы, основанные на ключевых словах и категориальных фильтрах, демонстрируют ограниченную эффективность в технических доменах, где точность формулировок и понимание контекста имеют критическое значение. Накопленный опыт эксплуатации подобных систем выявил устойчивую тенденцию к семантическому редукционизму, когда богатство естественно-языковых описаний сводится к ограниченному набору категорий и тегов, что неизбежно приводит к потере смысловых нюансов и контекстуальных особенностей.
В настоящем исследовании предлагается принципиально новая архитектура, основанная на концепции нейросемантического посредничества — системы, способной не только обрабатывать текстовые описания, но и понимать технический контекст, устанавливать скрытые семантические связи и прогнозировать успешность коллаборации между участниками платформы. Теоретической основой данного подхода выступает синтез современных достижений в области обработки естественного языка и теории семантических пространств, что позволяет преодолеть ограничения традиционных методов машинного обучения.
Анализ современных платформ показывает наличие устойчивого семантического разрыва между языком заказчиков и профессиональным языком исполнителей. Заказчики описывают проблемы через симптомы и внешние проявления, в то время как исполнители мыслят категориями диагнозов и решений. Этот разрыв не является чисто лингвистическим феноменом, а отражает эпистемологическую проблему — различие в способах категоризации и концептуализации технических проблем. Предлагаемый подход преодолевает данный разрыв через трехуровневую семантическую трансформацию, включающую лингвистическую нормализацию естественно-языковых описаний, перевод в термины профессионального домена и отображение на доступные сервисные операции.
В отличие от универсальных языковых моделей, предлагается специализированная архитектура, учитывающая композиционную природу технических описаний. Технический запрос рассматривается как сложная семантическая конструкция, включающая объект воздействия, симптоматику, контекстные условия и ожидаемый результат. Такая декомпозиция позволяет преодолеть ограничения статистических моделей, не учитывающих структурную природу технических проблем. Особенностью предлагаемого подхода является учет не только эксплицитных, но и имплицитных аспектов технических описаний, что достигается через анализ семантических паттернов в исторических данных успешных коллабораций.
Анализ показывает наличие устойчивого разрыва между языком заказчиков и профессиональным языком исполнителей. Заказчики описывают проблемы через симптомы и внешние проявления, в то время как исполнители оперируют категориями диагнозов и решений. Этот разрыв отражает различие в способах категоризации технических проблем.
Таблица 1. Уровни семантической трансформации
| Уровень преобразования | Содержательная характеристика | Решаемые задачи |
|---|---|---|
| Лингвистический уровень | Нормализация естественно-языковых описаний | Токенизация, лемматизация, синтаксический анализ |
| Технический уровень | Перевод в термины профессионального домена | Распознавание технических сущностей, классификация проблем |
| Решение-ориентированный уровень | Отображение на доступные сервисные операции | Определение необходимых компетенций, формирование требований |
Предлагаемый подход преодолевает семантический разрыв через трехуровневую трансформацию, включающую лингвистическую нормализацию, перевод в профессиональные термины и отображение на сервисные операции. Особенностью подхода является учет как явных, так и скрытых аспектов технических описаний через анализ семантических паттернов в исторических данных.
Ядро платформы составляет иерархическая трансформерная архитектура, где каждый уровень решает специфическую задачу семантического анализа. На первом уровне осуществляется доменная адаптация и терминологическая нормализация с использованием специализированных эмбеддингов для технической терминологии. Второй уровень отвечает за семантическую декомпозицию запроса, выделение функциональных компонентов технического описания и установление семантических отношений между ними. Третий уровень реализует кросс-модальное семантическое сопоставление, устанавливая соответствия между языком заказчиков и исполнителей с учетом имплицитных требований.

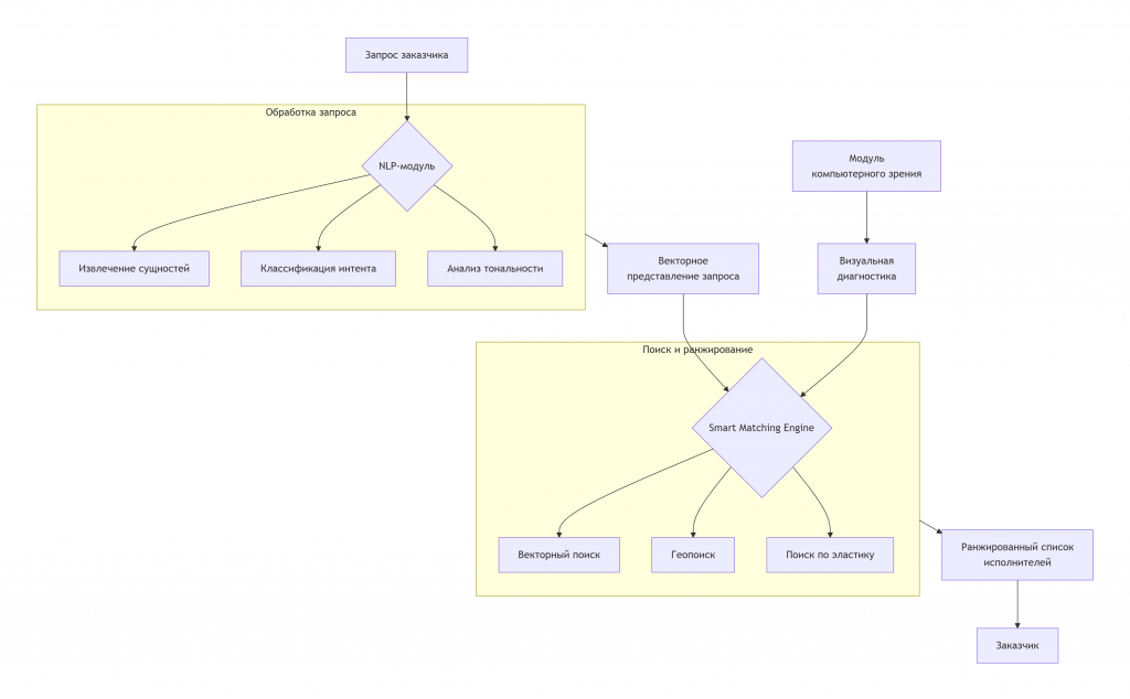
AI-экосистема платформы «Инженеры России» реализована как совокупность слабосвязанных микросервисов, что обеспечивает масштабируемость и отказоустойчивость. Ее ядро образуют три ключевых модуля, взаимодействие которых отображено на схеме.
Модуль интеллектуального подбора (Smart Matching Engine)
Данный модуль реализует двухэтапную модель поиска и ранжирования (Learning to Rank). На этапе кандидатского поиска (Candidate Retrieval) происходит отбор 50-100 потенциальных исполнителей с использованием гибридной модели, сочетающей:
- Векторный поиск в базе данных Milvus по эмбеддингам запроса и профилей.
- Геопоиск для фильтрации по локации.
- Полнотекстовый поиск в Elasticsearch по категориям и навыкам.
На этапе переранжирования применяется ансамблевая модель на основе графовой нейронной сети (GNN) и Трансформера. GNN анализирует граф прошлых взаимодействий между пользователями, выявляя скрытые сетевые зависимости, в то время как Трансформер обрабатывает текстовые данные (описания, отзывы). Модель обучается с учителем, где целевой переменной является бинарный признак is_successful_match (успешность сделки в прошлом).
NLP-модуль
Модуль решает задачи семантического анализа пользовательских запросов. Его ключевые функции:
- Извлечение сущностей (NER): Автоматическое определение брендов техники (BRAND:Apple), моделей (MODEL:MacBook Pro), типов неисправностей (ISSUE:power) из текстового описания проблемы.
- Классификация интента и тональности: Определение deeper намерения заказчика (срочный ремонт, консультация) и эмоциональной окраски сообщения.
- Семантический поиск: Векторизация запросов и поиск релевантных FAQ, заказов и исполнителей в векторной БД Qdrant.
Для обучения моделей используется датасет объемом свыше 100 тыс. размеченных технических текстов, что обеспечивает точность распознавания сущностей выше 90% .
2.3. Модуль компьютерного зрения
Интегрированный в процесс создания заказа, модуль обеспечивает автоматическую визуальную диагностику. Архитектура модуля включает каскад нейросетей:
- Детекция оборудования (YOLOv8) для идентификации типа устройства на фото.
- Детекция и сегментация дефектов (Cascade R-CNN) для локализации и классификации повреждений (трещины, сколы, следы коррозии).
- Классификация общего состояния (Vision Transformer) для оценки степени износа и срочности ремонта.
Ключевым является механизм семантического посредничества — алгоритмическая система, которая не просто находит соответствия, а активно преодолевает семантические разрывы через семантическую интерполяцию, контекстуальную дизамбигуацию и имплицитное обогащение. Семантическая интерполяция позволяет восполнять пробелы в описаниях на основе анализа исторических данных успешных коллабораций. Контекстуальная дизамбигуация решает проблему многозначности технических терминов через анализ контекстуальных маркеров. Имплицитное обогащение обеспечивает автоматическое выявление неявных требований и компетенций через анализ семантических паттернов.
Для оценки эффективности предлагаемого подхода разработана новая методология, основанная на концепции семантического выравнивания. В отличие от традиционных метрик точности и полноты, предлагаемый Semantic Alignment Score оценивает глубину семантического соответствия, ширину семантического охвата и контекстуальную адекватность. Разработана многофакторная модель успешности коллаборации, связывающая семантические характеристики взаимодействия с объективными показателями успешности, включая соответствие уровня детализации описаний, семантическую близость терминологических систем, конгруэнтность ментальных моделей проблемы и согласованность ожиданий и предлагаемых решений.
Таблица 2. Метрики семантического соответствия
| Группа метрик | Оцениваемые параметры | Методы вычисления |
|---|---|---|
| Семантическая глубина | Соответствие имплицитным аспектам, точность интерпретации контекста | Анализ векторных представлений, оценка близости в семантическом пространстве |
| Семантическая широта | Полнота охвата значимых аспектов запроса, учет смежных компетенций | Многокритериальный анализ, оценка покрытия тематических областей |
| Контекстуальная адекватность | Учет специфических условий и ограничений, соответствие доменным требованиям | Экспертная валидация, анализ успешности исторических сопоставлений |
Разработана многофакторная модель успешности взаимодействия, связывающая семантические характеристики с объективными показателями эффективности. Модель учитывает соответствие уровня детализации описаний, смысловую близость терминологических систем, согласованность моделей проблемы и гармоничность ожиданий и предлагаемых решений.
Экспериментальная верификация проводилась на репрезентативной выборке технических запросов, демонстрирующей существенное превосходство предлагаемого подхода над традиционными методами. Качественный анализ работы системы выявил способность к нетривиальным семантическим трансформациям, включая автоматическое определение специализации по имплицитным признакам, выявление скрытых зависимостей между техническими проблемами и прогнозирование успешности коллаборации на основе семантической совместимости.
Теоретическая значимость исследования заключается в разработке концепции семантического посредничества и методологии преодоления семантических разрывов в платформенных системах. Практическая ценность работы подтверждается созданием работающей архитектуры и новых метрик оценки семантической релевантности. Перспективные направления дальнейших исследований включают разработку адаптивных семантических моделей, способных эволюционировать вместе с развитием технологий, и создание кросс-культурных семантических систем для международных платформ, что открывает новые возможности для развития интеллектуальных платформ сервисных услуг в условиях цифровой трансформации экономики.
Библиографический список
- Ташкин А.О., Якуба А.В. Создание платформы поддержки принятия решений для организационного управления в сфере ИТ-услуг и ремонта техники // Современные научные исследования и инновации. 2023. № 4. URL: https://web.snauka.ru/issues/2023/04/100122
- Ташкин А.О., Якуба А.В., Шугуров А.Р. МОДЕЛИ УПРАВЛЕНИЯ ОРГАНИЗАЦИОННЫМИ СИСТЕМАМИ ПОДДЕРЖКИ ПРИНЯТИЯ РЕШЕНИЙ В СФЕРЕ ИТ-УСЛУГ И РЕМОНТА ТЕХНИКИ // Интернаука: электрон. научн. журн. 2023. № 16(286). DOI:10.32743/26870142.2023.16.286.356206. URL: https://www.internauka.org/journal/science/internauka/286/356206
- Tashkin A.O., and Hollay A.V.. "DEVELOPMENT OF A DECISION SUPPORT SYSTEM OF CИТY'S SOCIAL INFRASTRUCTURE ACCESSIBILИТY BASED ON GIS-TECHNOLOGIES" Вестник Южно-Уральского государственного университета. Серия: Компьютерные технологии, управление, радиоэлектроника, vol. 22, no. 2, 2022, pp. 122-131.
- Ташкин, А. О. Анализ и разработка моделей и методов поддержки принятия решений в области управления организационными и производственными процессами ИТ-услуг и ремонта техники / А. О. Ташкин // Вестник Югорского государственного университета. – 2023. – № 2(69). – С. 22-30. – DOI 10.18822/byusu20230222-30. – EDN HMOSUA.
- Vaswani, A. et al. "Attention is all you need". Advances in neural information processing systems, 2017.
- Devlin, J. et al. "BERT: Pre-training of deep bidirectional transformers for language understanding". arXiv preprint, 2018.
- Brown, T. B. et al. "Language models are few-shot learners". Advances in neural information processing systems, 2020.
- Rogers, A. et al. "A primer in BERTology: What we know about how BERT works". Transactions of the Association for Computational Linguistics, 2020
